-
喜訊!階州廣場招商火
......
-
隴南市委常委、組織
6月14日下午,市委常委、市委組織部部長楊郃到市龍江城鄉發展集團......
-
兩當兵變
兩當兵變......
-
總經理 翟永鵬
翟永鵬,男,漢族,1971年5月出生,甘肅武都人,1991年8月加入中國共產......
-
副總經理 鐘振乾
副總經理鐘振乾......
關于做好2019年度全國一級建造師
資格考試報名工作的通知
甘人社通〔2019〕244號
各市、州人力資源和社會保障局,省直及中央在甘有關單位人事(干部)處:
根據人力資源和社會保障部人事考試中心《關于做好2019年度一級建造師資格考試考務工作的通知》(人考中心函〔2019〕31號)要求,現就我省2019年度一級建造師資格考試報名工作有關事項通知如下:
一、科目設置與管理
(一)一級建造師資格考試設4個科目,《建設工程經濟》、《建設工程法規及相關知識》、《建設工程項目管理》和《專業工程管理與實務》。
(二)已取得一級建造師執業資格證書的人員,也可根據實際工作需要,選擇《專業工程管理與實務》科目的增報專業,增報專業考試設《專業工程管理與實務》1個科目,內設建筑工程、礦業工程、機電工程、公路工程、鐵路工程、民航機場工程、港口與航道工程、水利水電工程、市政公用工程、通信與廣電工程10個專業。報名參加考試合格后核發國家統一印制的相應專業合格證明。該證明作為注冊時增加執業專業類別的依據。增報人員必須進入“一級建造師增報專業考試”的模塊進行報名。其他人員進入“一級建造師資格考試”的模塊進行報名。
二、考試時間、科目及考場設置
(一)考試時間及科目
9月21日
上午:9:00—11:00 建設工程經濟
下午:14:00—17:00 建設工程法規及相關知識
9月22日
上午: 9:00—12:00 建設工程項目管理
下午:14:00—18:00 專業工程管理與實務(10個專業)
(二)考場設置
本次考試只在蘭州設置考點,具體考場地點以準考證為準。
三、報考條件
(一)級別為考全科(參加全部4 個科目考試)
1、取得工程類或工程經濟類大學??茖W歷,工作滿6 年,其中從事建設工程項目施工管理工作滿4 年。
2、取得工程類或工程經濟類大學本科學歷,工作滿4 年,其中從事建設工程項目施工管理工作滿3 年。
3、取得工程類或工程經濟類雙學士學位或研究生班畢業,工作滿3 年,其中從事建設工程項目施工管理工作滿2 年。
4、取得工程類或工程經濟類碩士學位,工作滿2 年,其中從事建設工程項目施工管理工作滿1 年。
5、取得工程類或工程經濟類博士學位,從事建設工程項目施工管理工作滿1 年。
(二)級別為免二科
于2003 年12 月31 日前,取得原建設部頒發的《建筑業企業一級項目經理資質證書》,且具備下列條件之一的報考人員免試《建設工程經濟》和《建設工程項目管理》2 個科目,只參加《建設工程法規及相關知識》和《專業工程管理與實務》2 個科目的考試:
1、受聘擔任工程類或工程經濟類高級專業技術職務。
2、具有工程類或工程經濟類大學??埔陨蠈W歷并從事建設工程項目施工管理工作滿20 年。
(三)級別為增報專業
已經取得一級建造師資格證書的人員,可根據實際工作需要,選擇《專業工程管理與實務》科目的相應專業進行報考。
上述報名條件中有關學歷或學位的要求是指經國家教育行政部門承認的正規學歷或學位。工作年限和從事建設工程項目施工管理工作年限是指取得規定學歷前后從事該項工作時間的總和,其計算截止日期為2018 年12 月31 日。全日制學歷報考人員,未畢業期間經歷不計入相關專業工作年限。
四、報名相關事宜
(一)一級建造師資格考試報名按屬地化進行管理,甘肅考區只接受現工作在甘肅或戶籍所在地在甘肅的報考人員報名。
(二)一級建造師考試報名納入證明事項告知承諾制試點工作范圍。通過國家數據共享交換平臺、社保數據核查對報考人員填報的身份、學歷學位、工作單位等信息進行核實。報考人員須確認本人的學歷、學位、所學專業、工作年限、專業工作經歷等符合報名條件和要求;須根據本人實際情況填寫報名信息,確認信息真實、準確、完整、有效,并簽署《專業技術人員資格考試報名證明事項告知承諾制報考承諾書》(電子文本),承擔不實、虛假承諾的責任。
(三)考試機構將對一定比例報考人員進行隨機抽查核實,對發現作出虛假承諾的,啟動跨部門聯動響應機制,依法依規實行聯合懲戒,同時納入黑名單。報考人員有較嚴重的不良信用記錄或曾作出虛假承諾,以及被記入專業技術人員資格考試誠信檔案庫且在記錄期內等情形的,不適用承諾制,須帶齊相關資料到甘肅省人力資源考試中心(甘肅省蘭州市城關區甘南路418號永利大廈16樓)現場審核報名材料。
(四)成績合格擬取得資格證書人員信息將在網站進行公示,長期接受社會監督舉報。不實填報、虛假承諾、違規參考的人員,將被記入專業技術人員資格考試誠信檔案庫,并納入全國信用信息共享平臺,接受“一處失信、處處受限”的聯合懲戒處罰。涉嫌犯罪的,移送司法機關處理。
(五)對因偽造證書、提供虛假證明等方式取得考試資格者,經查實要嚴格按《專業技術人員資格考試違紀違規行為處理規定》(人社部31號令)處理, 當年全部考試科目成績無效,并將其違紀違規行為記入專業技術人員資格考試誠信檔案庫,記錄期限為五年。
(六)整個報考過程均由報名人員自行通過網上操作,如因報名人員錯傳照片,錯填個人信息、考試級別、考試科目、錯交費,不符合報考條件弄虛作假騙取報考資格等情況,造成的一切后果由報名人員自負。只進行網上信息填報但未及時進行網上交費的視為自動放棄考試報名。若報錯報考級別,由于檔案號不同,系統將無法合成考試成績。
五、報名時間及程序
本次報名采取全國統一網上報名的方式。
(一)報名時間
本次報名采取全國統一網上報名的方式。
報名時間:2019年7月9日至7月23日。凡符合考試條件的,請登陸全國專業技術人員資格考試服務平臺的網站(http://www.cpta.com.cn),進行報名。
(二)報名程序
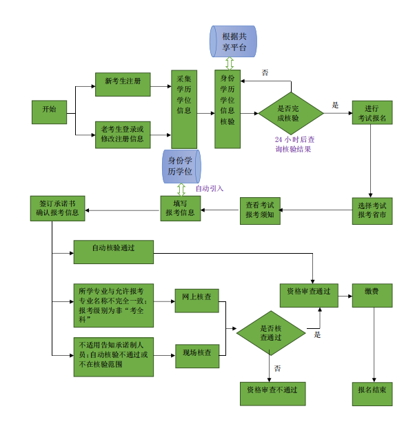
1、考生注冊。報考人員在進行網上報名之前,需要注冊用戶信息(用戶名,密碼及相關信息要牢記,可隨時登錄查看信息)。注冊成功后方可進行報名操作。用戶名及密碼忘記的考生可撥打咨詢電話查詢。
注冊信息即用戶基本信息:用戶名、密碼、真實姓名、證件類型(身份證、軍官證、護照等)、證件號碼、照片、郵箱、電話。
2、填報信息。考生需選擇考試、選擇省份及根據報考條件選擇級別進行報名。符合報考條件的報考人員,按網上提示要求如實、準確填報報考信息。如弄虛作假,造成一切后果由本人承擔。
3、老考生及新考生。參加2018年(含2018年)以前的考試人員視為老考生,否則視為新考生。老考生照片全部采用之前采集照片。
4、上傳照片。考生網上報名時,應按要求上傳電子照片。2019年注冊的新考生采用近期彩色標準1寸半身免冠正面證件照(尺寸25mm*35mm,像素295px*413px),照片底色為白色。網上報名時,考生應按要求上傳電子照片??忌氼A先下載并使用報名系統指定的“照片審核處理工具”,上傳經該工具審核處理并保存,方可在報名系統中通過照片審核;經該工具審核不通過的,請重新選擇或處理照片直至審核處理通過后再保存和上傳;未使用該工具審核處理而自行上傳的照片,報名系統無法審核通過,考生將無法完成網上報名。
5、資格核查。注冊時身份信息和學歷學位信息在線核驗結果為“核驗通過”的報考人員,系統自動審核報名資格,無需人工審核,審核通過后,可直接繳費。
凡個人信息在線無法核驗以及核驗不通過的報考人員,須帶齊相關資料到甘肅省人力資源考試中心(甘肅省蘭州市城關區甘南路418號永利大廈16樓)現場審核報名材料。
6、網上繳費。資格審查通過后,于2019年7月9日至7月25日按注冊名登錄網站(http://zg.cpta.com.cn),按網絡提示點擊【繳費】,易寶支付點擊【生成訂單】進行網上繳費??紕召M《專業工程管理與實務》科目:每人每科90元,其余科目:每人每科均為61元。(收費依據詳見甘發改收費〔2017〕211號)。資格審查通過未在規定時間內進行網上繳費的,視為自動放棄。繳費成功后需要開據發票的考生,考試結束后一個月之內憑準考證到甘肅省人力資源考試中心辦理。逾期不再受理。
7、打印準考證。報名成功的報考人員必須于2019年9月17日至9月21日登錄中國人事考試網(http://zg.cpta.com.cn)點擊所選考試打印準考證。
六、 注意事項
(一)一級建造師資格考試為滾動考試(每兩個考試年度為一個滾動周期),參加4個科目考試的人員必須在連續兩個考試年度內通過應試科目;符合免試條件的人員必須一個考試年度一次通過應試科目。
(二)一級建造師“相應專業考試”不再單獨列項考試,并入一級建造師資格考試。設置級別為“增報專業”,按非滾動形式進行管理,報考人員必須是已經通過一級建造師執業資格考試方能報考。
(三)考生應考時,應攜帶黑色墨水筆(用于主觀題作答)、2B鉛筆、橡皮和無聲無文本編輯功能的計算器。各科試卷題本可作草稿紙使用,考后收回,不再另發草稿紙。
(四)《建設工程經濟》、《建設工程法規及相關知識》、《建設工程項目管理》三個科目為客觀題,用2B鉛筆在答題卡上作答?!秾I工程管理與實務》科目共包括10個專業,試卷包括主觀題和客觀題,答題前要認真閱讀答題注意事項(專用答題卡首頁),客觀題用2B鉛筆作答,主觀題科目采用計算機網絡閱卷,考生須使用黑色墨水筆在專用的答題卡上作答,答題時必須在答題卡指定題號區域內作答。
(五)考試實行封閉管理,開考5分鐘后一律禁止進入考場。
(六)各級別報考人員嚴禁攜帶包括手機、智能手表、PDA,便攜式手提電腦、有存儲發射功能的計算器等電子通信設備及考試規定以外的物品進入考場。
(七)考試結束后采用技術手段甄別為雷同答卷的考試答卷,將給予考試成績無效的處理。
政策咨詢:省人力資源考試中心
咨詢電話:0931-8948642、0931-4810793。
附件:流程圖點擊打開鏈接
甘肅省人力資源和社會保障廳
2019年7月8日
(撰稿人:admin 編輯:劉趙軒)






